自然杂志 · 关于 收起 · Buzzing 首页 · ScienceAlert · 编辑精选 · Ars Technica · PH热门 · Dev热门 · PHYS · 生活科学 · BigThink · 加密货币 + 更多 - 收起
HN 热门 · 国外新闻头条 · 经济学人最新 · Reddit热门 · 精神食粮 · Reddit新闻小组 · 彭博最新 · 突发新闻 · 大西洋周刊 · BBC · 中国 · 经济学人 · 下饭视频 · HN最新 · 科技 · Reddit提问 · 中国小组 · HN首页 · 股市热门 · 纽约时报 · 财经新闻 · 卫报 · 雅虎财经 · Show HN · 金融时报 · Lobste · 女权主义 · 华尔街日报 · 路透社 · Business Insider · 天空新闻 · 谷歌新闻 · 业余项目 · Politico · Linux · HN问答 · 纽约客 · 路透最新 · Bear · Quora热门 · 提议更多喜欢的站点?    

用中文浏览 Nature (自然杂志) 最新报道

数据来源: 该页面支持的版本: 该页面支持的语言: 订阅地址: 社交媒体: 最后更新于: 2026-03-05T21:27:43.183+08:00   查看统计
media.nature.com image
High-rise transistors can be used to build space-saving circuits (www.nature.com)
media.nature.com image
The Epstein scandal is a wake-up call — new rules are needed on links with rich donors (www.nature.com)
media.nature.com image
Daily briefing: The return of the snail — the month''s best science images (www.nature.com)
Women in science are not a ‘problem to be fixed’ (www.nature.com)
media.nature.com image
Daily briefing: Galileo’s notes discovered in the margins of an ancient book (www.nature.com)
media.nature.com image
Identical twins on trial: can DNA testing tell them apart? (www.nature.com)
media.nature.com image
Do obesity drugs treat addiction? Huge study hints at their promise (www.nature.com)
media.nature.com image
Fresh claim of making elusive ‘hexagonal’ diamond is the strongest yet (www.nature.com)
media.nature.com image
Hunt for reactive metabolites uncovers unusual chemistry in a human pathogen (www.nature.com)
media.nature.com image
Radiology AI makes consistent diagnoses using 3D images from different health centres (www.nature.com)
media.nature.com image
Skin cells boost distant antibody responses (www.nature.com)
media.nature.com image
Do wet or dry soils trigger thunderstorms? It depends on how the wind blows (www.nature.com)
media.nature.com image
A genetic switch turns off parental behaviour and drives infanticide in male striped mice (www.nature.com)
media.nature.com image
Magnetic fluid offers better seal in heart-plugging medical procedure (www.nature.com)
media.nature.com image
AI can write genomes — how long until it creates synthetic life? (www.nature.com)
media.nature.com image
Stress-hormone signalling protects spreading cancer cells from immune system (www.nature.com)
media.nature.com image
Rising temperatures pose a threat to tropical insects (www.nature.com)
media.springernature.com image
Precancerous niche remodelling dictates nascent tumour persistence (www.nature.com)
media.springernature.com image
Largest Silurian fish illuminates the origin of osteichthyan characters (www.nature.com)
media.springernature.com image
Wide-swath altimetry maps bank shapes and storage changes in global rivers (www.nature.com)
media.springernature.com image
Exapted CRISPR–Cas12f homologues drive RNA-guided transcription (www.nature.com)
media.springernature.com image
Homologous recombination deficiency and hemizygosity drive resistance in breast cancer (www.nature.com)
media.springernature.com image
Structural basis of RNA-guided transcription by a dCas12f–σE–RNAP complex (www.nature.com)
media.springernature.com image
Wind shear enhances soil moisture influence on rapid thunderstorm growth (www.nature.com)
media.springernature.com image
Advancing operational global aerosol forecasting with machine learning (www.nature.com)
media.springernature.com image
The molecular basis of force selectivity by PIEZO2 (www.nature.com)
media.springernature.com image
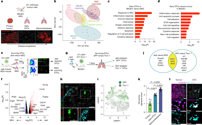
A glucocorticoid–FAS axis controls immune evasion during metastatic seeding (www.nature.com)
media.springernature.com image
Sea level much higher than assumed in most coastal hazard assessments (www.nature.com)
media.springernature.com image
Bulk hexagonal diamond (www.nature.com)
media.springernature.com image
The oldest articulated bony fish from the early Silurian period (www.nature.com)
media.springernature.com image
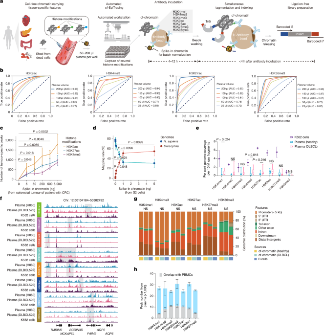
Cell-free chromatin state tracing reveals disease origin and therapy responses (www.nature.com)
media.springernature.com image
Mechanism of co-transcriptional cap snatching by influenza polymerase (www.nature.com)
media.springernature.com image
Microbiota-mediated induction of beige adipocytes in response to dietary cues (www.nature.com)
media.springernature.com image
Merlin: a computed tomography vision–language foundation model and dataset (www.nature.com)
media.springernature.com image
Lipid metabolism drives dietary effects on T cell ferroptosis and immunity (www.nature.com)
media.springernature.com image
Long-term thrombus-free left atrial appendage occlusion via magnetofluids (www.nature.com)
media.springernature.com image
A metabolic alarmin from keratinocytes potentiates systemic humoral immunity (www.nature.com)
media.springernature.com image
Limited thermal tolerance in tropical insects and its genomic signature (www.nature.com)
media.springernature.com image
DICER cleavage fidelity is governed by 5′-end binding pockets (www.nature.com)
media.springernature.com image
Genome modelling and design across all domains of life with Evo 2 (www.nature.com)
media.nature.com image
Magnetic gel injected into the heart could stop strokes (www.nature.com)
media.nature.com image
Heart surgery with quick-setting magnetic fluid could prevent strokes (www.nature.com)
Shared neural substrates of prosocial and parenting behaviours (www.nature.com)
media.nature.com image
Under pressure: the reality of Mexico’s research system (www.nature.com)
media.nature.com image
How a mathematician is cracking open Mexico’s powerful drug cartels (www.nature.com)
media.nature.com image
All the world is staged (www.nature.com)
media.nature.com image
Funding from individual donors: lessons from the Epstein case (www.nature.com)
media.nature.com image
Climate change and geopolitics threaten water supplies — but disaster is not inevitable (www.nature.com)
media.nature.com image
Cancer blood tests are everywhere. Do they really work? (www.nature.com)
media.nature.com image
Jam-packed star system is most compact of its kind ever found (www.nature.com)
My relationship with my PhD supervisor has become toxic — what do I do? (www.nature.com)
media.nature.com image
Climate shocks, not just warming, threaten malaria control efforts in Africa (www.nature.com)
media.nature.com image
How can fast-evolving DNA retain a fundamental function in cell division? (www.nature.com)
Genetically encoded assembly recorder temporally resolves cellular history (www.nature.com)
media.nature.com image
Hey ChatGPT, write me a fictional paper: these LLMs are willing to commit academic fraud (www.nature.com)
media.nature.com image
See raining iguanas and coral from the inside out — February’s best science images (www.nature.com)
media.nature.com image
Going ‘beyond GDP’ should not mean sidelining the SDGs (www.nature.com)
media.nature.com image
From the first telephone to videoconferencing in 100 years (www.nature.com)
Author Correction: Healthy forests safeguard traditional wild meat food systems in Amazonia (www.nature.com)
media.nature.com image
US climate actions must continue, despite setbacks (www.nature.com)
media.nature.com image
Why ‘quantum proteins’ could be the next big thing in biology (www.nature.com)
media.nature.com image
How infighting led the Maya civilization to catastrophic collapse (www.nature.com)
Climate research is global — risks and responsibilities should also be distributed (www.nature.com)
South Korea’s AI framework act focuses on rights and safety (www.nature.com)
Releasing open-weight AI in steps would alleviate risks (www.nature.com)
media.nature.com image
Earth''s oldest crystals suggest an early start for plate tectonics (www.nature.com)
BCDX2–CX3 and DX2–CX3 complexes assemble and stabilize RAD51 filaments (www.nature.com)
media.springernature.com image
Author Correction: Root microbiota drive direct integration of phosphate stress and immunity (www.nature.com)
media.nature.com image
Audio long read: Many people have no mental imagery. What’s going on in their brains? (www.nature.com)
media.nature.com image
‘No one quite like her’: meet the female colleagues who inspire these award-winning women in science (www.nature.com)
media.nature.com image
AI agents are ‘aeroplanes for the mind’: five ways to ensure that scientists are responsible pilots (www.nature.com)
media.nature.com image
Daily briefing: This Utah family line might be evidence of ‘selfish genes’ in humans (www.nature.com)
media.nature.com image
The hidden lives behind China’s great Internet firewall (www.nature.com)
media.nature.com image
The squeal of peeling tape, explained (www.nature.com)
media.nature.com image
I will continue the fight for environmental justice in Black communities (www.nature.com)
media.nature.com image
Briefing chat: Pokémon turns 30 — how Pikachu and pals inspired generations of researchers (www.nature.com)
Editorial Expression of Concern: The gene product Murr1 restricts HIV-1 replication in resting CD4 lymphocytes (www.nature.com)
media.nature.com image
White House stalls release of approved US science budgets (www.nature.com)
media.nature.com image
Pokémon turns 30 — how the fictional pocket monsters shaped science (www.nature.com)
media.nature.com image
Daily briefing: Stem-cell treatment strengthens people with age-related frailty (www.nature.com)
media.nature.com image
Brain mysteries and Bronze Age diplomacy: Books in brief (www.nature.com)
media.nature.com image
Is a ‘selfish gene’ making a Utah family have twice as many boys as girls? (www.nature.com)
media.nature.com image
World-first stem-cell therapy shows promise for treating spina bifida in the womb (www.nature.com)
media.nature.com image
Neanderthal dad, human mum: study reveals ancient procreation pattern (www.nature.com)
media.nature.com image
Ultra-sensitive CAR T cells eliminate hard-to-treat tumours in mice (www.nature.com)
Author Correction: Myocardial reprogramming by HMGN1 underlies heart defects in trisomy 21 (www.nature.com)
media.nature.com image
Why an industry career move is a taboo topic in academia (www.nature.com)
media.nature.com image
Daily briefing: The new alternatives to animal testing (www.nature.com)
media.nature.com image
AI impacts to be scrutinized by UN''s new scientific advisory panel (www.nature.com)
media.nature.com image
Health effects linger 20 generations after rats are exposed to fungicide (www.nature.com)
media.nature.com image
This compound enhances long-term memory of mice — but only in females (www.nature.com)
media.nature.com image
Scientists face fallout for past associations with Epstein (www.nature.com)
media.nature.com image
How an exercise-activated enzyme helps to keep the brain young (www.nature.com)
media.springernature.com image
CLCC1 promotes hepatic neutral lipid flux and nuclear pore complex assembly (www.nature.com)
media.nature.com image
Brains of ‘super agers’ are still strong producers of new neurons (www.nature.com)
media.nature.com image
Lipid nanoparticles engineered to target therapeutic RNA to the pancreas (www.nature.com)
media.nature.com image
Sea-urchin spines generate electrical signals in flowing water (www.nature.com)
media.nature.com image
Light-confining device can control superconductivity — even in the dark (www.nature.com)
media.nature.com image
Protein engineering fixes a major crop trade-off (www.nature.com)
media.nature.com image
Amplified X-ray laser pulses achieved using mirror set-up (www.nature.com)
media.nature.com image
The secret of squeaky basketball shoes (www.nature.com)
media.nature.com image
Parkinson’s disease affects network of brain regions that controls whole-body action (www.nature.com)
media.nature.com image
Environmental exposure trains the immune system to dampen allergic responses (www.nature.com)
media.nature.com image
Flexible paths to multicellularity (www.nature.com)
media.nature.com image
The protein carriers of hundreds of lipids have been identified (www.nature.com)
media.nature.com image
We need a global assessment of avoidable climate-change risks (www.nature.com)
media.nature.com image
Stem cells provide a potent treatment for frailty (www.nature.com)
media.springernature.com image
Entanglement-assisted non-local optical interferometry in a quantum network (www.nature.com)
media.springernature.com image
Human hippocampal neurogenesis in adulthood, ageing and Alzheimer’s disease (www.nature.com)
media.springernature.com image
Uncovering origins of heterogeneous superconductivity in La3Ni2O7 (www.nature.com)
media.springernature.com image
Functional dissection of complex trait variants at single-nucleotide resolution (www.nature.com)
media.springernature.com image
CLCC1 governs ER bilayer equilibration to maintain lipid homeostasis (www.nature.com)
media.springernature.com image
Coral microbiomes as reservoirs of unknown genomic and biosynthetic diversity (www.nature.com)
media.springernature.com image
Argentine fossil rewrites evolutionary history of a baffling dinosaur clade (www.nature.com)
media.springernature.com image
Hydrofluorocarbon electrolytes for energy-dense and low-temperature batteries (www.nature.com)
media.springernature.com image
Field-free full switching of chiral antiferromagnetic order (www.nature.com)
media.springernature.com image
Rewiring an E3 ligase enhances cold resilience and phosphate use in maize (www.nature.com)
media.springernature.com image
A disease model resource reveals core principles of tissue-specific cancer evolution (www.nature.com)
media.springernature.com image
OR7A10 GPCR engineering boosts CAR-NK therapy against solid tumours (www.nature.com)
media.springernature.com image
Convergent MurJ flippase inhibition by phage lysis proteins (www.nature.com)
media.springernature.com image
Clonal-aggregative multicellularity tuned by salinity in a choanoflagellate (www.nature.com)
media.springernature.com image
Pivoting colloidal assemblies exhibit mechanical metamaterial behaviour (www.nature.com)
media.springernature.com image
Squeaking at soft–rigid frictional interfaces (www.nature.com)
media.springernature.com image
Pancreatic-targeted lipid nanoparticles based on organ capsule filtration (www.nature.com)
media.springernature.com image
Peripheral immune-inducer dendritic cells drive early-life allergic inflammation (www.nature.com)
media.springernature.com image
Vectorized instructive signals in cortical dendrites (www.nature.com)
media.springernature.com image
A membrane-bound nuclease directly cleaves phage DNA during genome injection (www.nature.com)
media.springernature.com image
Echinoderm stereom gradient structures enable mechanoelectrical perception (www.nature.com)
media.springernature.com image
Compact deep neural network models of the visual cortex (www.nature.com)
media.springernature.com image
Cavity-altered superconductivity (www.nature.com)
media.springernature.com image
Limitations of probing field-induced response with STM (www.nature.com)
media.nature.com image
How earthquakes and lightning help explain squeaky sneakers (www.nature.com)
media.nature.com image
The surprising science of squeaky sneakers (www.nature.com)
media.springernature.com image
Reply to: Limitations of probing field-induced response with STM (www.nature.com)
media.nature.com image
What''s the best way to change research fields? These three scientists have ideas (www.nature.com)
media.nature.com image
The future perfect continuous passive and other transitive disorders of the mind (www.nature.com)
media.nature.com image
EU leaders should not rush to revamp green-hydrogen rules (www.nature.com)
media.nature.com image
Five ways to spot when a paper is a fraud (www.nature.com)
media.nature.com image
Daily briefing: COVID’s origins — what we do and don’t know (www.nature.com)
media.nature.com image
The first ice-core record of historical atmospheric hydrogen levels (www.nature.com)
media.nature.com image
The age of animal experiments is waning. Where will science go next? (www.nature.com)
media.nature.com image
Pop-up journals for policy research: can temporary titles deliver answers? (www.nature.com)
media.nature.com image
This ant species is composed of only queens — no workers or males (www.nature.com)
media.nature.com image
Sewage systems secretly waft pollution into the air (www.nature.com)
Dynamic antigen expression and cytotoxic T cell resistance in HIV reservoir clones (www.nature.com)
Editorial Expression of Concern: Opposing roles for calcineurin and ATF3 in squamous skin cancer (www.nature.com)
media.nature.com image
Nuclear weapons testing is harmful — there’s no case for a restart (www.nature.com)
media.nature.com image
Treasures of scientific history could be hiding in plain sight (www.nature.com)
Author Correction: Global subsidence of river deltas (www.nature.com)
media.nature.com image
Scientists must step up to avert a nuclear breakout (www.nature.com)
media.nature.com image
Daily briefing: New AI drug-discovery engine is ‘on the scale of an AlphaFold4’ (www.nature.com)
media.nature.com image
Daily briefing: ‘Universal’ vaccine protects mice from multiple pathogens (www.nature.com)
media.nature.com image
COVID’s origins: what we do and don’t know (www.nature.com)
media.nature.com image
China is waging war on Alzheimer’s. What can its approach teach the rest of the world? (www.nature.com)
Evidence alone won’t save biodiversity: the golden apple snail reveals an implementation gap (www.nature.com)
Account for AI in the environmental footprint of scientific publishing (www.nature.com)
Defunding Chile’s climate research will undermine science and the region (www.nature.com)
The Contributor Role Taxonomy tool must serve to record extent of authorship (www.nature.com)
media.nature.com image
Whistle while you whinny: researchers identify two sounds straight from the horse’s mouth (www.nature.com)
media.nature.com image
Iron Age mass grave reveals unprecedented violence against women and children (www.nature.com)
media.nature.com image
First-of-a-kind stem cell therapies set for approval in Japan (www.nature.com)
Markovnikov hydroamination of terminal alkenes via phosphine redox catalysis (www.nature.com)
media.nature.com image
How big is the ‘motherhood penalty’? In Denmark, it adds up to 120,000 (www.nature.com)
media.nature.com image
Music is not a universal language — but it can bring us together when words fail (www.nature.com)
media.nature.com image
This AI can improve your peer review — and make it more polite (www.nature.com)
media.nature.com image
Historically Black US universities chase top research ranking (www.nature.com)
media.nature.com image
AI tools can design genomes. Will they upend how life evolves? (www.nature.com)
media.nature.com image
From Victorian voyages to vanishing maps: Books in brief (www.nature.com)
media.nature.com image
Gel helps mini spinal cords to heal from injury (www.nature.com)
media.nature.com image
Why do curling stones slide across ice the way they do? (www.nature.com)
media.nature.com image
Are obesity drugs causing a severe complication? What the science says (www.nature.com)
media.nature.com image
Runaway black hole leaves a trail of stars (www.nature.com)
media.nature.com image
Briefing chat: How hovering bumblebees keep their cool (www.nature.com)
Author Correction: Natural behaviour is learned through dopamine-mediated reinforcement (www.nature.com)
Publisher Correction: PtdIns(3,5)P2 is an endogenous ligand of STING in innate immune signalling (www.nature.com)
media.nature.com image
Daily briefing: Automated robot ‘scientists’ spark debate over the future of lab work (www.nature.com)
media.nature.com image
Five ways increased militarization could change scientific careers (www.nature.com)
media.nature.com image
Daily briefing: What we know about autism and ageing — and what we don’t (www.nature.com)
media.nature.com image
Super-sticky feet help a robot to climb the walls (www.nature.com)
media.nature.com image
‘Universal vaccine’ protects mice against multiple pathogens (www.nature.com)
media.nature.com image
Biotech investor set to lead US National Science Foundation (www.nature.com)
media.nature.com image
Blood test holds promise for predicting when Alzheimer’s symptoms will start (www.nature.com)
Host control of persistent Epstein–Barr virus infection (www.nature.com)
media.nature.com image
Science journalism on the ropes worldwide as US aid cuts bite (www.nature.com)
media.nature.com image
Academia’s parent trap: the struggles faced by researcher mothers (www.nature.com)
media.nature.com image
‘An AlphaFold 4’ – scientists marvel at DeepMind drug spin-off’s exclusive new AI (www.nature.com)
media.nature.com image
This giant virus hijacks cells’ protein-making machinery to multiply wildly (www.nature.com)
media.nature.com image
Forest soils are running short of nutrients as CO2 emissions rise (www.nature.com)
media.nature.com image
Gene editing treats a mouse model of a neurodevelopmental disorder (www.nature.com)
media.nature.com image
Oysters build reefs with optimal geometries (www.nature.com)
media.nature.com image
Malaria is hindered by repression of a cell-cycle protein (www.nature.com)
media.nature.com image
Laser-written glass tablets can preserve data for millennia (www.nature.com)
media.nature.com image
Chip-scale device efficiently boosts light signals (www.nature.com)
media.nature.com image
AI succeeds in diagnosing rare diseases (www.nature.com)
media.nature.com image
Personalized mRNA vaccine induces strong, durable immunity in hard-to-treat breast cancer (www.nature.com)
media.nature.com image
Turning on the ‘for you’ feed on X shifted political opinions, but turning it off did not (www.nature.com)
media.nature.com image
AI offers way to image and assess clinical cell samples (www.nature.com)
media.nature.com image
Microsoft team creates ''revolutionary'' data storage system that lasts for millennia (www.nature.com)
media.nature.com image
How ‘skull drains’ keep the brain safe from damage and pathogens (www.nature.com)
media.springernature.com image
The integrated stress response promotes immune evasion through lipocalin 2 (www.nature.com)
media.springernature.com image
Cold-injection synthesis of highly emissive perovskite nanocrystals (www.nature.com)
media.springernature.com image
Higher-dimensional Fermiology in bulk moiré metals (www.nature.com)
media.springernature.com image
Ancestry and somatic profile indicate acral melanoma origin and prognosis (www.nature.com)
media.springernature.com image
Mucosal vaccination clears Clostridioides difficile colonization (www.nature.com)
media.springernature.com image
An agentic system for rare disease diagnosis with traceable reasoning (www.nature.com)
media.springernature.com image
The political effects of X’s feed algorithm (www.nature.com)
media.springernature.com image
Integrase anchors viral RNA to the HIV-1 capsid interior (www.nature.com)
media.springernature.com image
Oxygen metabolism in descendants of the archaeal-eukaryotic ancestor (www.nature.com)
media.springernature.com image
Agouti integrates environmental cues to regulate paternal behaviour (www.nature.com)
media.springernature.com image
Ancient co-option of LTR retrotransposons as yeast centromeres (www.nature.com)
media.springernature.com image
Nucleotide signals coordinate activation and inhibition of bacterial immunity (www.nature.com)
media.springernature.com image
A roadmap for evaluating moral competence in large language models (www.nature.com)
media.springernature.com image
Clinical-grade autonomous cytopathology through whole-slide edge tomography (www.nature.com)
media.springernature.com image
Integrated photonics enabling ultra-wideband fibre–wireless communication (www.nature.com)
media.springernature.com image
Laser writing in glass for dense, fast and efficient archival data storage (www.nature.com)
media.springernature.com image
Highly dynamic dural sinuses support meningeal immunity (www.nature.com)
media.springernature.com image
RYK is a GPNMB receptor that drives MASH (www.nature.com)
media.springernature.com image
In vivo base editing of Chd3 rescues behavioural abnormalities in mice (www.nature.com)
media.springernature.com image
Roles of microtubules and LIS1 in dynein transport machinery assembly (www.nature.com)
media.springernature.com image
Single-cell and isoform-specific translational profiling of the mouse brain (www.nature.com)
media.springernature.com image
Reduced cyclin D3 expression in erythroid cells protects against malaria (www.nature.com)
media.springernature.com image
Individualized mRNA vaccines evoke durable T cell immunity in adjuvant TNBC (www.nature.com)
media.springernature.com image
Practical lithium–organic batteries enabled by an n-type conducting polymer (www.nature.com)
media.springernature.com image
Accurate predictions of disordered protein ensembles with STARLING (www.nature.com)
media.springernature.com image
The natural architecture of oyster reefs maximizes recruit survival (www.nature.com)
media.springernature.com image
Rising atmospheric CO2 reduces nitrogen availability in boreal forests (www.nature.com)
media.springernature.com image
Giant energy storage and dielectric performance in all-polymer nanocomposites (www.nature.com)
media.nature.com image
This chunk of glass could store two million books for 10,000 years (www.nature.com)
Stereospecific alkyl–alkyl cross-coupling of boronic esters (www.nature.com)
media.nature.com image
Deepest-ever rock core extracted from under Antarctic ice sheet (www.nature.com)
media.nature.com image
Mid-cycle update (www.nature.com)
media.springernature.com image
Author Correction: BCL6 enables Ph acute lymphoblastic leukaemia cells to survive BCR–ABL1 kinase inhibition (www.nature.com)
media.nature.com image
Will self-driving ''robot labs'' replace biologists? Paper sparks debate (www.nature.com)
media.nature.com image
Daily briefing: The science influencers tackling misinformation online (www.nature.com)
media.nature.com image
Why China and Europe should collaborate to ‘defossilize’ the world’s carbon (www.nature.com)
media.nature.com image
How do autistic people age — and what does it mean for their health? (www.nature.com)
media.nature.com image
A Yangtze without fishers — but not without fish (www.nature.com)
media.nature.com image
Nanoscience is latest discipline to embrace large-scale replication efforts (www.nature.com)
media.nature.com image
Don’t deprioritize curiosity-driven research (www.nature.com)
media.nature.com image
Student dilemma: physical science or physical education? (www.nature.com)
media.nature.com image
Updates to the ‘bible’ for mental-health conditions will miss the mark — is it time to ditch the DSM? (www.nature.com)
Publisher Correction: Psychedelics elicit their effects by 5-HT2A receptor-mediated Gi signalling (www.nature.com)
media.nature.com image
The science influencers going viral on TikTok to fight misinformation (www.nature.com)
media.nature.com image
Brain differences between sexes get more pronounced from puberty (www.nature.com)
media.nature.com image
Why sky-high pay for AI researchers is bad for the future of science (www.nature.com)
What’s behind ‘teensplaining’? Scientists should study this adolescent behaviour (www.nature.com)
The funding system needs fixing — but it’s not a ‘waste of time and money’ (www.nature.com)
Statistical approximation is not general intelligence (www.nature.com)
Smartphones are a double-edged tool in classrooms (www.nature.com)
media.nature.com image
Daily briefing: New platform lets AI agents hire human helpers in the ‘meatspace’ (www.nature.com)
media.springernature.com image
De novo design of GPCR exoframe modulators (www.nature.com)
Editorial Expression of Concern: Deacetylation of p53 modulates its effect on cell growth and apoptosis (www.nature.com)
Editorial Expression of Concern: Transcription-independent ARF regulation in oncogenic stress-mediated p53 responses (www.nature.com)
Author Correction: The genomic landscape of response to EGFR blockade in colorectal cancer (www.nature.com)
media.nature.com image
‘What are we doing here?’ The polymaths who searched for the meaning of life (www.nature.com)
media.nature.com image
How to wow a popular-science writer with your research expertise (www.nature.com)
media.nature.com image
Daily briefing: Exercise rewires the brain for endurance, in mice (www.nature.com)
media.nature.com image
Can consciousness ever be understood — this side of death? (www.nature.com)
media.nature.com image
Why Europe barred China from flagship Horizon research programmes (www.nature.com)
media.nature.com image
Why we don’t really know what the public thinks about science (www.nature.com)
media.nature.com image
CAR-T therapy provides relief for children with autoimmune diseases (www.nature.com)
media.nature.com image
Exclusive: Key US infectious-diseases centre to drop pandemic preparation (www.nature.com)
media.nature.com image
When a colleague dies: exploring academia''s ‘death-denying’ culture (www.nature.com)
media.nature.com image
AI agents are hiring human ''meatspace workers'' — including some scientists (www.nature.com)
media.nature.com image
How AI slop is causing a crisis in computer science (www.nature.com)
media.nature.com image
Daily briefing: The centre of our Galaxy might not be a black hole (www.nature.com)
media.nature.com image
‘I was nearly arrested’: escaping Myanmar’s military leadership for a PhD abroad (www.nature.com)
media.nature.com image
Parasitic wasps use tamed virus to castrate caterpillars (www.nature.com)
media.nature.com image
Briefing Chat: Caffeine slows brain ageing, suggests decades of data (www.nature.com)
media.nature.com image
Daily briefing: Hunter-gatherers in Europe’s ‘water world’ resisted the switch to farming for millennia (www.nature.com)
media.nature.com image
Is social media addictive for teens? US courts wade into scientific debate (www.nature.com)
media.nature.com image
US repeals key ‘endangerment finding’ that climate change is a public threat (www.nature.com)
media.nature.com image
How some COVID vaccines triggered rare blood-clot disorder (www.nature.com)
Publisher Correction: Physiology and immunology of a pig-to-human decedent kidney xenotransplant (www.nature.com)
media.nature.com image
Exercise rewires the brain — boosting the body’s endurance (www.nature.com)
media.nature.com image
The ‘astounding’ rise of semaglutide — and what’s next for weight-loss drugs (www.nature.com)
media.nature.com image
Flexible joints: robot morphs into a range of cyborg species (www.nature.com)
www.nature.com image
From ancient temples to bomb craters: explore Laos’s layered history — in photos (www.nature.com)
media.nature.com image
Self-powered vibration sensor for wearable health care and voice detection (www.nature.com)
media.nature.com image
Science funding needs fixing — but not through chaotic reforms (www.nature.com)
media.nature.com image
China to punish universities that fail to sanction research misconduct (www.nature.com)
media.nature.com image
Trump team’s new rule could make firing government scientists easier (www.nature.com)
media.nature.com image
My ‘detective’ job as a competitive-intelligence consultant for pharma (www.nature.com)
Author Correction: Inference and reconstruction of the heimdallarchaeial ancestry of eukaryotes (www.nature.com)
media.nature.com image
Four ways I ensured my research brought about real-world change (www.nature.com)
media.nature.com image
Clearing trapped cholesterol could relieve lymphoedema (www.nature.com)
media.nature.com image
Charge-neutral electrons are odd — except when they’re even (www.nature.com)
media.nature.com image
Squirrels could be a reservoir for the virus that causes mpox (www.nature.com)
media.nature.com image
Support people and their livelihoods rather than fossil-fuel industries (www.nature.com)
media.nature.com image
Immune cells could be protected from ‘exhaustion’ by flipping genetic switches (www.nature.com)
media.nature.com image
Ten years since the first reported observation of gravitational waves (www.nature.com)
media.nature.com image
Robust partitioning of cell contents by physical instabilities and biological clocks (www.nature.com)
www.nature.com image
Can the clean-energy revolution save us from climate catastrophe? (www.nature.com)
media.nature.com image
Hunter-gatherers took refuge in European ''water world'' for millennia (www.nature.com)
media.nature.com image
Babies at nursery shape each other’s microbiomes (www.nature.com)
media.nature.com image
Untapped catalytic ability of aluminium has been unlocked (www.nature.com)
media.springernature.com image
Large-scale quantum communication networks with integrated photonics (www.nature.com)